供应商融资

数据增信:依据核心企业与供应商的真实业务交易数据进行贸易背景验真,通过资金闭环管理进行风险控制,由资金方向核心企业的上游供应商提供便捷的金融服务。

供应商可在供应商协同系统中一键发起融资申请,简单便捷。

金融机构基于供应商协同系统提供的真实贸易数据,替代传统依靠财务报表数据方式对供应商直接授信。


经销商融资

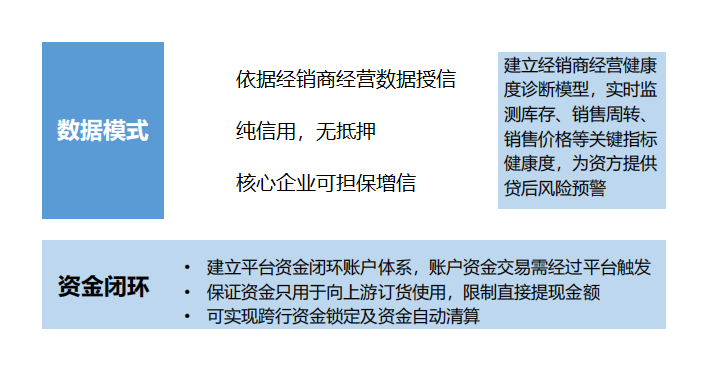
数据贷:基于经销商的真实经营数据,为核心企业下游小微企业经销商提供用于订购货物的纯信用流动资金贷款。核企增信措施:数据增信、担保等。

经销商线下申请,经销商协同系统协助资金方风控提供经销商真实的经营数据。